【申报速览】江苏省循环经济协会月度政策汇总(第6期)

发布时间:2025-10-24
浏览量:0

编者按:

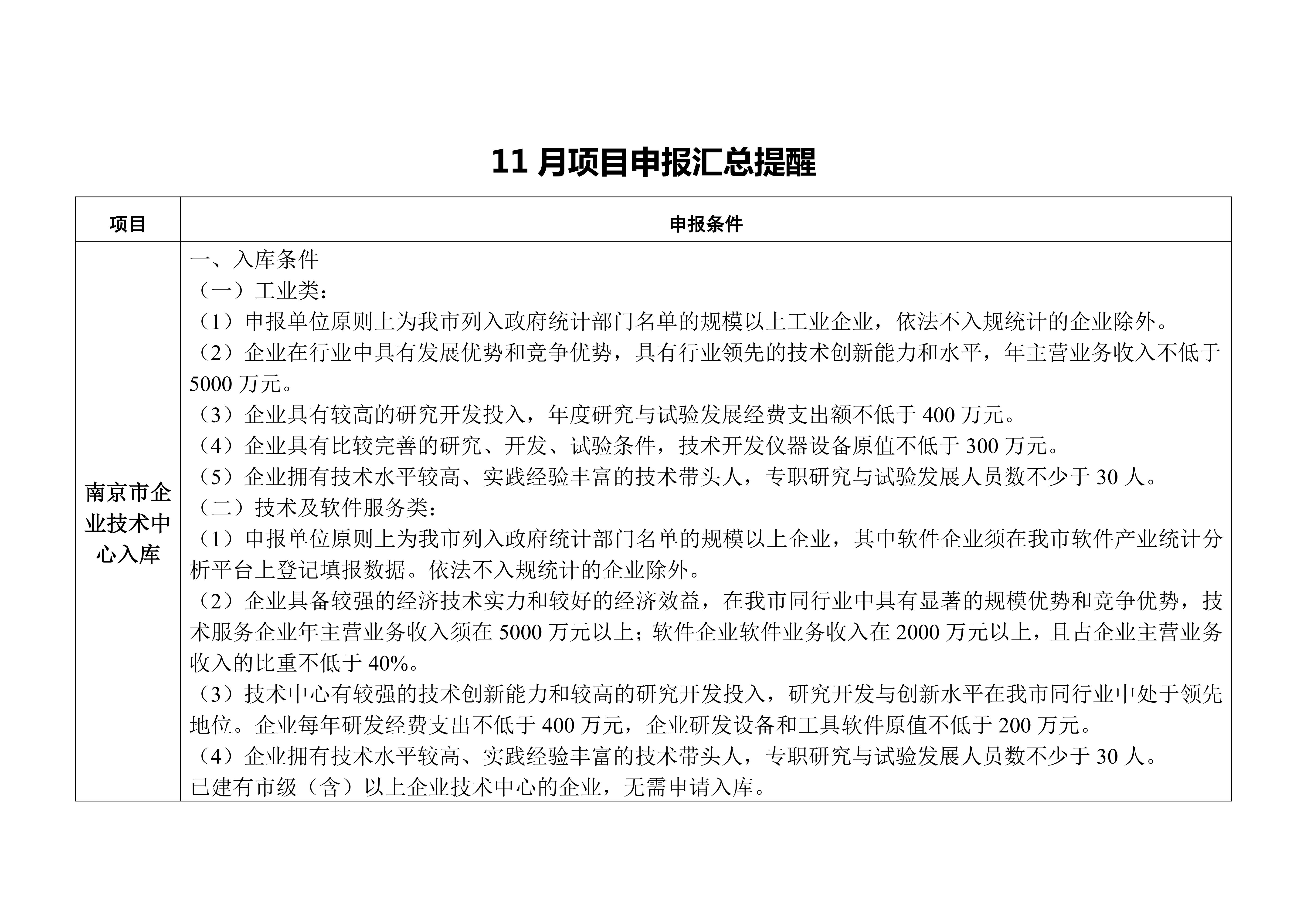
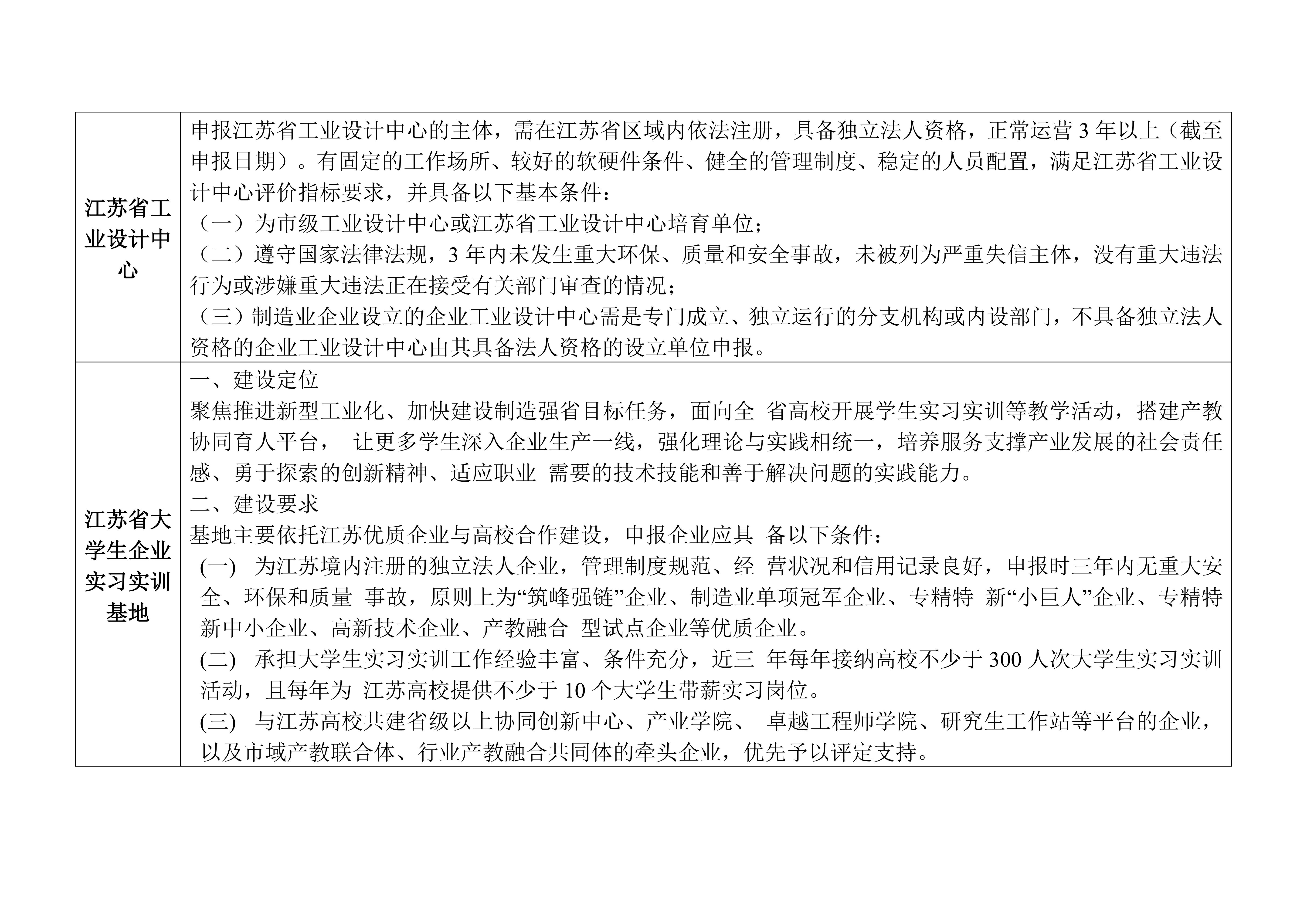
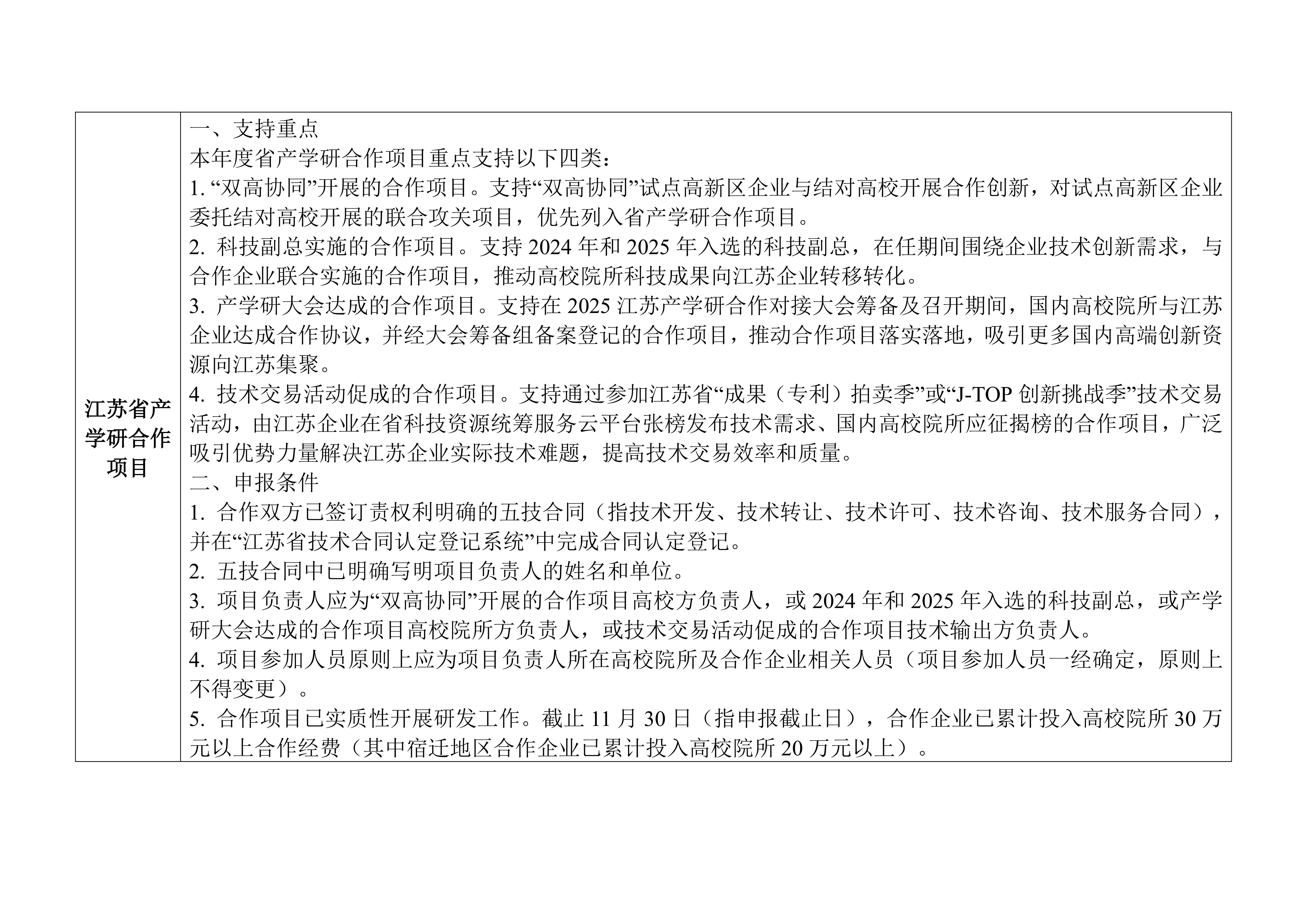
月度政策汇总是江苏省循环经济协会原创栏目,目的是为了更好服务广大会员单位。11月申报项目包括南京市企业技术中心入库、江苏省工业设计中心、江苏省大学生企业实习实训基地、江苏省产学研合作项目、国家级制造业单项冠军等。重要政策不错过,一起来看吧!

网站首页    通知公告    【申报速览】江苏省循环经济协会月度政策汇总(第6期)